详细了解更多文章--2018-7-10 16:22:40
广西铝合金材料光谱测试(广西铝合金型材全成分元素检测)_广东***检测中心
佛山精美检测是***金属铝合金检测机构,具有***CMA和CNAS资质认证,金属材料检验.精美检测_准,快,实惠,******金属检测设备,多年铝合金检测经验.6303铝合金全分析检测.广东省知名金属检测机构,***铝合金光谱测试,硬度测试,成分检测,牌号鉴定,物理性能检测,等
金属材料检测选择精美金属材料检测中心,如铜板钢、各种不锈钢,不锈铁,高速钢、有色金属材料、机械零件、未知成比例检测:单项C碳MN锰 CR铬 W钨 MO钼 V钒 P铁含量测定,及材料中的一些微量元素镍,硫元素均可测定出来。检测范围包括:镁合金、铜合金、奥氏铁、马氏铁、铝合金、304、201不锈钢未知成份判定、430不锈钢、316不锈钢成分鉴定、碳检测、SKD 61钢材鉴定、P20钢材、Q235不锈钢、SKD-9钢材,SKD 1钢材,铜合金,合金钢,不锈铁....等金属材料全部可以进行检测分析。
[服务公司] 精美检测是中国***的第三方检测机构
[***仪器] 为企业保障各项检测的优质,***,完成
[贯彻方针] 严格执行***及行业标准规范,保证数据的准确性
在线***:1415418404
不锈钢全分析检测,不锈钢光谱测试,铝合金硬度测试
广西铝合金材料光谱测试(广西铝合金型材全成分元素检测),金属***检测机构 316不锈钢成分
-----------------------------------网络资讯-----------------------------------------
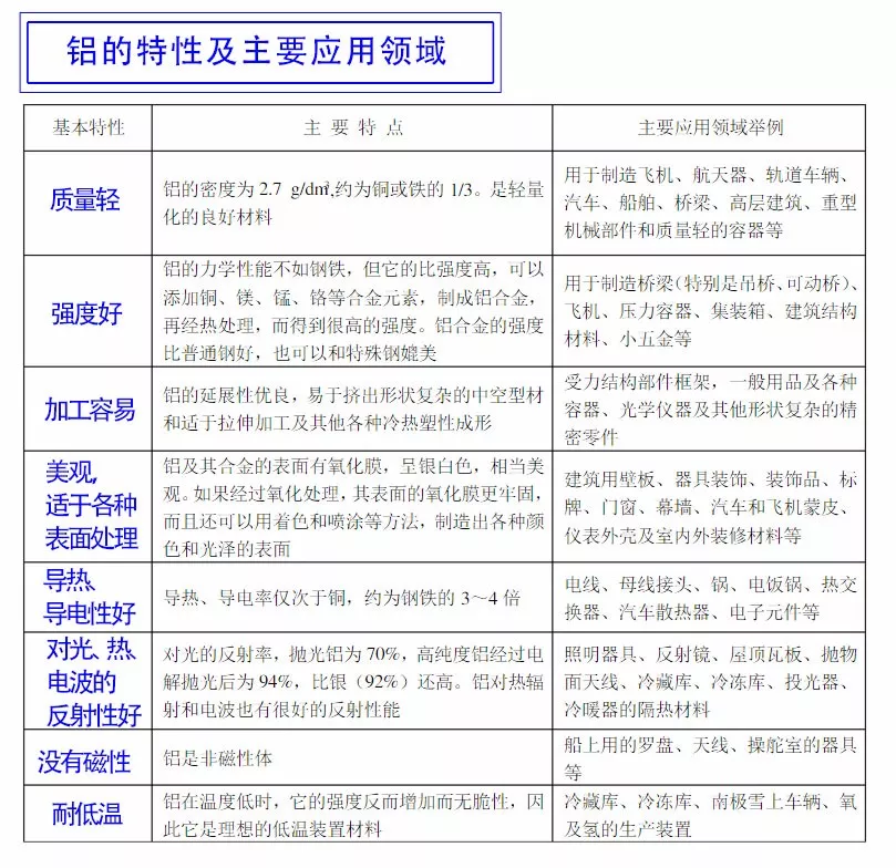
在建材家居产品中,铝合金作为原材料使用非常广泛。我们常听人介绍说:“我这个是铝的”。这只是一种口头表达,这里的“铝”其实是“铝合金”。

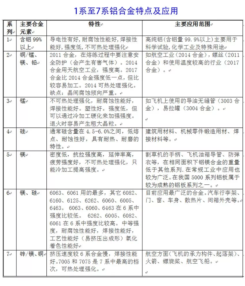
纯铝用于工业生产并不常见。纯铝比较软,在纯铝中添加各种合金元素,可以生产出满足各种性能和用途的铝合金。我们生活中常见的铝制品都是铝合金材质。铝合金本身分为7个系列,也就是常说的铝牌号。不同系列的铝合金,其中的合金成分、比例均不同,所应用的领域也不同。



铝艺产品都很软吗?
铝,银白色 轻金属,有延展性。它的硬度是2-2.9,与其他金属元素硬度相比,如下图所示:

可见,铝的硬度确实很小。但是家居建材中使用的不是纯铝,而是6系列的铝合金,特别是6063系列,使用***为广泛。
